kaiyun开云官方

通知公告


kaiyun开云官方2018年校外实践教育基地建设项目立项评审结果公示



来源: 作者:编辑:叶益珍    时间:2018-12-06

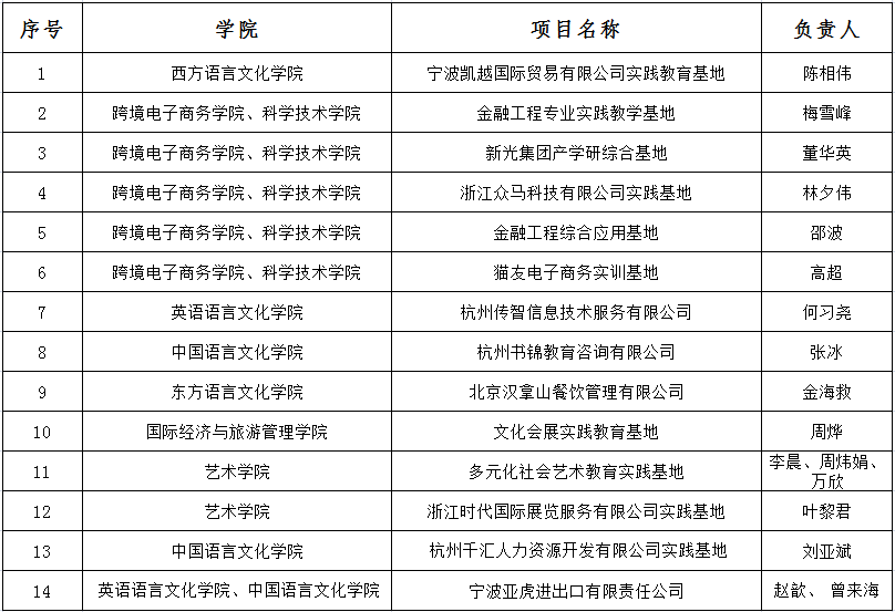
  根据学校有关文件精神,经各学院推荐、专家评审、校教学委员会审议,现公布kaiyun开云官方2018年校外实践教育基地建设项目立项评审结果,具体名单如下:

2018年校外实践教育基地建设项目名单

 

 

  公示时间为2018年12月6日至12月13日。

  在公示期内,可通过电子邮件、来电、来访的形式向教务处或纪检监察办公室反映公示对象存在的问题。反映问题要实事求是,以单位名义反映问题的须加盖公章,以个人名义反映问题的要求署报真实姓名。

  教务处:姚祥燕/88213051/497505746@qq.com

  纪检监察办公室:李天森/88213015/jjjcb@zisu.edu.cn

                                         教 务 处

                                       2018年12月6日